Whitegate refinery
CountryIreland
ProvinceCounty Cork, Munster
CityCork
Coordinates51°49’08”N 08°14’51”W
Refinery details
OperatorIrving Oil
Owner(s)Irving Oil
Commissioned1959
Capacity75,000 bbl/d (11,900 m3/d)
No. of employees230
Refining unitssee table in text

The Whitegate refinery, near Whitegate, County Cork, is Ireland's only oil refinery. It has a capacity of 75,000 barrels of oil per day (bpd), sufficient to provide 40 percent of Ireland's fuel requirements. It was commissioned in 1959 and was redeveloped several times and produces a range of petroleum products.

History

In the late 1950s, the Government of Ireland w sought to develop industry in the country.[1] A consortium of oil companies formed the Irish Refining Company Limited to construct and operate a refinery; the participant companies and their interests were Esso (40%), Shell-Mex & BP (40%) and Caltex (20%). The refinery was constructed on a 330-acre (133 ha) site at Whitegate, East Cork, County Cork. It was built over the period 1957 to 1959 at a cost of about £12.5 million. The refinery was commissioned in April 1959 with Esso as the operator.[1] In 1965 the refinery was expanded to increase the capacity from 1.9 million tons per year to 2.5 million tons per year, at a cost of £3 million.[2]

In 1981, the Irish Refining Company Limited closed the refinery because of poor financial returns.[1] The government recognised that permanent closure would have major economic and strategic consequences, and as a result, ownership was transferred to the Irish state in March 1982 through the Irish National Petroleum Corporation. The refinery was purchased by Tosco in July 2001, a company taken over by Phillips Petroleum in September 2001. Phillips merged with Conoco in September 2002 to form ConocoPhillips. In 2012, Phillips 66 assumed ownership. Irving Oil purchased the refinery in 2016.[3][4]

Plant and processes

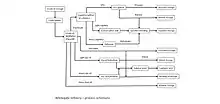
Whitegate refinery process schematic

Whitegate is a relatively simple refinery with a Nelson complexity index of 3.8.[5] Crude oil arrives at the refinery by tanker at the Marine Terminal. This comprises two berths, Berth 1 for tankers of up to 160,000 tonnes and Berth 2 for coasters of up to 5,000 tonnes. Oil from the tankers is routed to one of seven floating roof crude oil tanks on Corkbeg Island where it is stored until required at the refinery. There are also ballast water facilities[6]

The operation of the refinery process plant is summarised in the following table.[6]

Whitegate refinery process units and operations
Unit Commissioned Capacity Feedstock Product
Pipestill (Crude oil distillation) 75,000 barrels per day (bpd) Crude oil Overheads,

Kerosene,

Light gas oil,

Heavy gas oil

Heavy fuel oil

Naphtha Splitter (two columns) Pipestill overheads Liquid petroleum gas (LPG),

Light naphtha,

Heavy naphtha

LPG Splitter LPG Propane, Butane
Powerformer Unit (catalytic reformer) 1958

1966

9,000 bpd

14,500 bpd

Heavy naphtha + hydrogen Gasoline,

Hydrogen rich gas

Isomerisation Unit (UOP catalytic process: converts straight chain pentane and hexane to branched isomers) 1999 6,250 bbd Light naphtha + hydrogen High octane blendstock
Hydrofiner Unit (desuphurisation) 1958 6,100 bpd High sulphur diesel + hydrogen rich gas from reformer Low sulphur Diesel, Hydrogen sulphide
Hydrofiner Unit (desuphurisation) 2007 26,000 bpd High sulphur kerosene and gas oil + hydrogen rich gas from reformer Low sulphur Diesel, hydrogen sulphide
Sulphur recovery Unit 1996 Hydrogen sulphide Elemental sulphur
Amine Sulphuric Acid Plant 2011 30 tonnes / day Hydrogen sulphide Sulphuric Acid
Blending Plant Gasoline, High octane blendstock, LPG, Methyl tert-butyl ether (MTBE), Ethanol Grade Gasoline

The products from the refinery are stored in the adjacent tank farm until required.[6] Petroleum blendstocks are also imported via the Marine Terminal and are routed to the blending plant. High flash point products such as crude oil, gasolines, blendstocks, and naphtha are stored in floating roof tanks. Low flash point substances such as kerosene, gasoil, diesel and heavy fuel oil are stored in cone roof tanks. Propane and butane are stored at pressure in spherical vessels.[6]

Utilities

A number of utilities support the refinery operations:[6]

  • Ballast water treatment and disposal
  • Drains – including API separator
  • Demineralisation plant – for boiler feedwater
  • Electricity – 6.2 MW gas turbine combined heat and power plant (CHP). There are two 110 kV feeder lines from the National Grid via the adjacent Whitegate substation. Electricity can also be fed from the refinery into the National Grid.
  • Steam – 13.5 tonnes per hour
  • Air – plant and instrument air
  • Process cooling – air coolers

Production

Crude oil supply

The supply of crude oil as the refinery's main feedstock from 1990 to 2019 is shown on the graph. Figures are in thousand tonnes of oil equivalent.[7]

Products

The products from the refinery are:[6]

  • Propane
  • Butane
  • Gasoline
  • Kerosene
  • Diesel
  • Heating Oil
  • Heavy fuel oil
  • Sulphuric acid

The production of each of the products in 2010 was:[8]

Product Production, barrels Percent
LPG 390,000 2.0
Naphtha 900,000 4.6
Gasoline 3,700,000 19.0
Distillate fuel oil 7,700,000 39.5
Residual fuel oil 6,000,000 30.8
Refinery fuel 810,000 4.1
Total 19,500,000 100

The total production (in 1,000 barrels) from the refinery over the period 1994 to 2010 was:[8]

Export

The majority of products are exported by sea via the Marine Terminal. LPG is transferred to the adjacent Calor gas bottling plant by pipeline. The road loading facility has five bottom loading bays for exporting gasoline, gas oil and kerosene to local consumers.[6]

The refinery was run at a loss of $22.5 million in 2020, as a result of reduced demand because of Covid. This compares to a profit of $84.7 million in 2019.[9]

Whitegate power station

Adjacent to the refinery to the south (Coordinates: 51°49’07”N 08°15’17”W) is the Whitegate power station, Glanagow, County Cork. This 435 MW gas turbine station is owned by Bord Gáis part of Centrica. It is designed to run on natural gas or distillate oil, the latter from the refinery, and operates as a combined cycle gas turbine (CCGT).[10]

See also

References

  1. 1 2 3 "Ireland's National Oil Refinery". issuu.com. Retrieved 20 January 2022.
  2. "£3m expansion at Irish Refinery". The Times. 2 February 1965. p. 18.
  3. "Fuel Oil News 2021". www.fueloilnews.co.uk. Retrieved 20 January 2022.
  4. "A Barrel Full". abarrelfull.wikidot.com. Retrieved 22 January 2022.
  5. "No easy decisions at Whitegate". fueloilnews.co.uk. Retrieved 22 January 2022.
  6. 1 2 3 4 5 6 7 "Integrated Pollution Prevention and Control (IPPC) Licensing" (PDF). epawebapp.epa.ie. Retrieved 20 January 2022.
  7. "Sustainable Energy Authority of Ireland". www.seai.ie. Retrieved 25 January 2022.
  8. 1 2 Minerals Yearbook Area Reports International: Europe and Central Eurasia, various editions
  9. "Covid fuel slump pushes Whitegate oil refinery to €20m loss". Irish Independent. 19 November 2021.
  10. "Whitegate power station". www.gem.wiki. Retrieved 22 January 2022.
This article is issued from Wikipedia. The text is licensed under Creative Commons - Attribution - Sharealike. Additional terms may apply for the media files.